找回密码
 立即注册

QQ登录

只需一步,快速开始

搜索

4.《别再单打独斗了!学会“赚抽成”,让你的收入没有上限》

2026-1-13 14:56| 发布者: admin| 查看: 21| 评论: 0|原作者: 天外飞仙|来自: 真人网

摘要: 《别再单打独斗了!学会“赚抽成”,让你的收入没有上限》【核心主题】 :杠杆思维,通过整合资源和人来放大收益。
【核心主题】 :杠杆思维,通过整合资源和人来放大收益。
【内容正文】
阿强是一个非常有才华的设计师,他自己开了一家小小的工作室,每天从早忙到晚,接单、设计、和客户沟通、改稿……虽然收入比上班时高,但他感觉自己像个“高级打工仔”,累死累活,月入2万似乎就是天花板了。
“我感觉自己被困住了,想招人,又怕养不起,不想承担那么大的风险。”阿强向我倾诉。
我问他:“你有没有想过,你不必自己做完所有事情?你可以做一个‘连接者’,赚取中间的利润?”
打破“卖时间”的困局
阿强的问题在于,他把自己的时间和精力都耗在了执行层。个人的时间是有限的,靠卖时间赚钱是有上限的。要突破这个上限,必须学会使用“杠杆”——用别人的时间和技能,来完成你的订单。
这就是“赚抽成”的逻辑。
阿强的转型之路
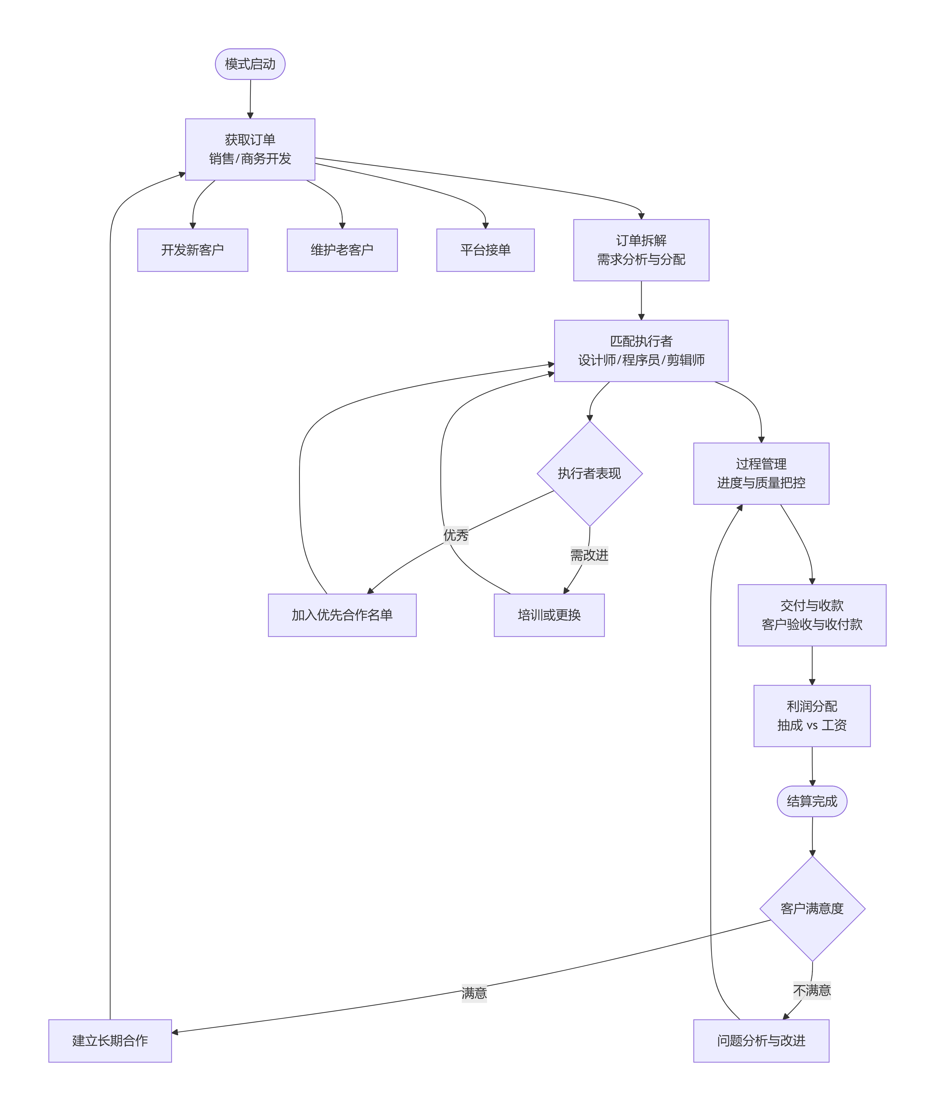
我们为阿强设计了一个“经纪人”模式。
1. 
瓶颈即机会:阿强经常因为接单太多做不过来,而不得不拒绝客户。这些被拒绝的订单,就是他转型的机会。
2. 
模式转变:阿强开始把自己接不完的单子,外包给其他设计能力不错但缺乏客户的自由设计师或小型工作室。他负责前端的谈客户、定方案、把控质量,后端的执行交给外包团队。
3. 
建立规则:他制定了清晰的分账机制,比如客户支付的费用,他拿30%作为管理费和利润,70%支付给执行设计师。同时,他建立了严格的质量把控流程,确保交付给客户的作品依然保持高水准。
4. 
结果:阿强从一个“执行者”变成了一个“管理者”和“经纪人”。他不再需要亲自熬夜做设计,而是把精力花在拓展客户和优化流程上。他的工作室变成了一个小型的设计“平台”,业务量翻倍,而他的收入也从“一单一结”的打工思维,转变为“团队流水”的老板思维,月入轻松翻倍。
实操方法论
这种模式适合很多行业:
● 
什么时候适合做“抽成型”生意?
○ 
当你的行业需求稳定且量大。
○ 
当供给端(执行者)分散且有闲置产能。
○ 
当你有能力把控质量和流程。
● 
如何找到“比你强”的人?
○ 
在社交平台、设计论坛、众包平台上挖掘。
○ 
通过朋友、同行推荐。
○ 
先从小单开始测试,建立信任。
● 
如何建立信任与规则?
○ 
清晰的合同/协议:明确双方的责任、权利和利益分配。
○ 
透明的分账机制:让执行者看到,只要做得好,就能拿到钱。
○ 
强大的项目管理能力:你作为中间人,必须对项目进度和质量了如指掌。
流程图片描述

结语
不要让自己成为团队里最辛苦的人。学会放手,整合资源,你才能获得更大的自由和财富。
互动:你所在的行业,有没有这种“中间商”角色?你觉得你能做这个角色吗?欢迎分享你的看法。

路过

雷人

握手

鲜花

鸡蛋
返回顶部